Minimum-Energy Guidance Law for Spacecraft Rendezvous in the Hill Frame

This project studies how to guide a deputy spacecraft into rendezvous with a target while minimizing control effort. The work is built around relative motion in the Hill frame, where the target spacecraft defines the local orbital reference frame and the deputy is guided through proximity operations using the linearized Clohessy-Wiltshire equations.

Built as a graduate optimal-control project, the core idea is broader than the class setting: derive a continuous-time minimum-energy guidance law, implement it in MATLAB, and validate it across multiple rendezvous geometries that include direct docking, offset terminal states, and a compact nominal docking case.

5 completed rendezvous scenarios
600-1500 s terminal guidance horizons
≤ 2.3e-13 m final position error across all cases
0 pseudo-inverse fallbacks required
Paper

[Coming soon]

Project Motivation

Rendezvous and proximity operations are central to docking, inspection, servicing, and formation-flying missions. The hard part is not only reaching the target, but reaching it with the right terminal position and velocity while using limited propellant. This project frames that challenge as a minimum-energy optimal-control problem in the Hill frame.

The resulting guidance law gives a direct way to compute the acceleration command needed to satisfy a prescribed terminal state. Instead of tuning a feedback controller first, the project starts from the continuous-time optimal-control formulation and then uses simulation to check whether the derived law behaves correctly across different relative-motion cases.

Relative-Motion Model

The deputy spacecraft is modeled relative to a chief spacecraft on a circular orbit. The Hill-frame state contains relative position and velocity, and the Clohessy-Wiltshire equations provide the linear time-invariant dynamics used by the guidance law.

Minimum-Energy Guidance

The controller minimizes integrated acceleration effort while enforcing the desired terminal state. Each scenario uses the same guidance structure, which makes the cases useful for comparing geometry, time horizon, and offset terminal requirements.

Mathematical Foundation

The math behind the project is compact enough to tell as a sequence. Start with a relative-motion state, write the Hill-frame dynamics, pose the minimum-energy problem, apply the optimality conditions, and then solve the two-point boundary value problem that enforces the desired final state.

Relative State and Mean Motion

The deputy is described in the chief spacecraft's local Hill frame. The state collects relative position and velocity, while the chief's mean motion sets the natural orbital frequency.

x = ρx ρy ρz vx vy vz T,   u = ux uy uz T
n = √(μ / rc3)

Here, ρ is relative position, v is relative velocity, u is commanded acceleration, μ is the gravitational parameter, and rc is the chief orbit radius.

Clohessy-Wiltshire Dynamics

For a circular chief orbit and small relative separation, the Hill-frame equations become a linear time-invariant model. This captures the coupling between radial and along-track motion while leaving cross-track motion as a harmonic mode.

ρ̈x - 2nρ̇y - 3n2ρx = ux
ρ̈y + 2nρ̇x = uy
ρ̈z + n2ρz = uz

These equations are the Clohessy-Wiltshire relative orbit equations with acceleration control in each Hill-frame axis.

State-Space Form

The scalar equations are assembled into the state-space form used by the simulations and guidance solve.

ẋ = A x + B u
A = 000100 000010 000001 3n20002n0 000-2n00 00-n2000 ,   B = 000 000 000 100 010 001

The first three rows map velocity into position; the lower rows encode the CW accelerations and direct acceleration control.

Minimum-Energy Objective

The rendezvous problem is posed as a fixed-time, fixed-endpoint optimal-control problem. The terminal state is specified by the scenario, and the cost penalizes total acceleration effort.

minimize   J = ½ ∫t0tf u(t)T R u(t) dt
subject to   x(t0) = x0,   x(tf) = xf

The reported runs use R = I, so the cost corresponds directly to integrated squared control acceleration.

Guidance Law from Optimality Conditions

Applying the Hamiltonian conditions produces a coupled state-costate system. Solving for the initial costate gives the control history that reaches the desired terminal state with minimum effort.

H = ½uTRu + λT(Ax + Bu)
u*(t) = -R-1BTλ(t),   λ̇ = -ATλ
d/dt x λ = A-BR-1BT 0-AT x λ
xf = Φxxx0 + Φλ0
λ0 = Φ-1(xf - Φxxx0)

The final simulation summary tracks the conditioning of Φ; none of the reported cases required the pseudo-inverse fallback.

Simulation Results

The final simulation campaign includes four reference rendezvous scenarios plus a smaller nominal docking case. All cases use the Clohessy-Wiltshire truth model and converge to the requested terminal state.

Case Final Time Final Position Error Final Velocity Error Peak Control Norm Integrated Control Effort
Case 1 1000 s 6.05e-18 m 1.82e-15 m/s 2.58e-2 m/s2 8.53e-2
Case 2 1000 s 2.27e-13 m 9.59e-11 m/s 4.51e-2 m/s2 2.55e-1
Case 3 1000 s 8.72e-18 m 2.62e-15 m/s 2.59e-2 m/s2 8.41e-2
Case 4 1500 s 1.31e-17 m 6.24e-10 m/s 4.15e-2 m/s2 3.77e-1
Nominal Docking 600 s 1.33e-18 m 4.00e-16 m/s 1.74e-3 m/s2 3.16e-4

Case Studies

Each case below shows the Hill-frame trajectory and the corresponding animation. The state histories, control histories, and terminal error plots are included in expandable result panels so the full data stays available without turning the page into a wall of figures.

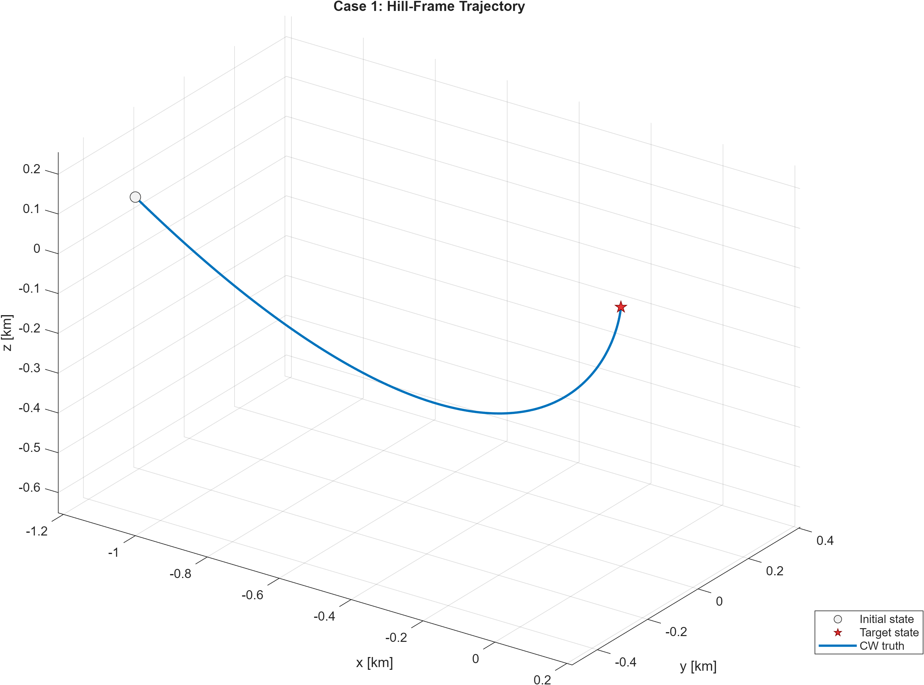
Case 1: Baseline 3D Docking Rendezvous

1000 second horizon, zero terminal relative position and velocity.
Case 1 Hill-frame trajectory.

The deputy follows a curved 3D approach from the initial state to the target docking condition.

Animated CW-frame rendezvous visualization.

State, control, and error plots
Case 1 state history. Case 1 control history. Case 1 terminal error history.

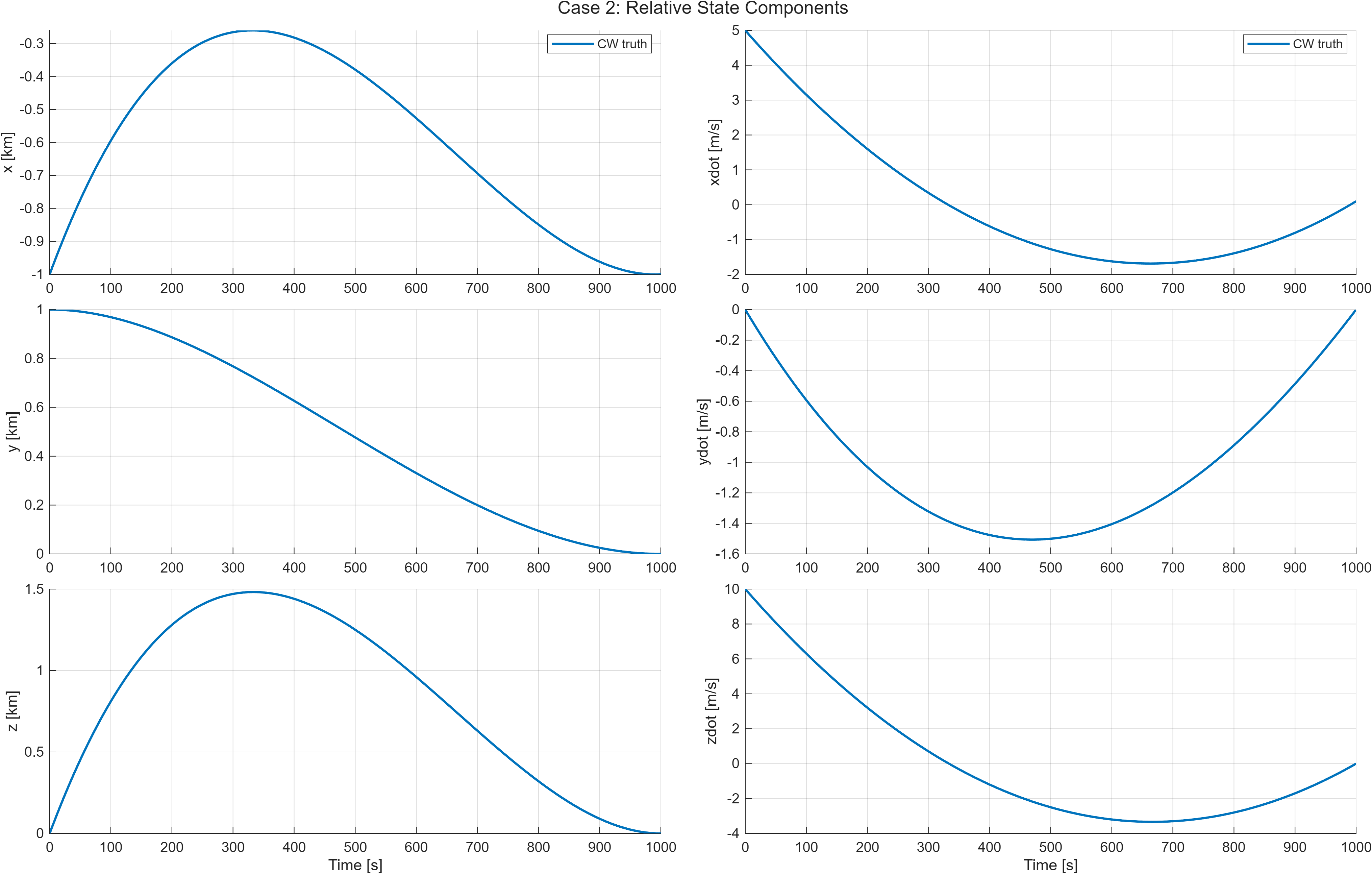
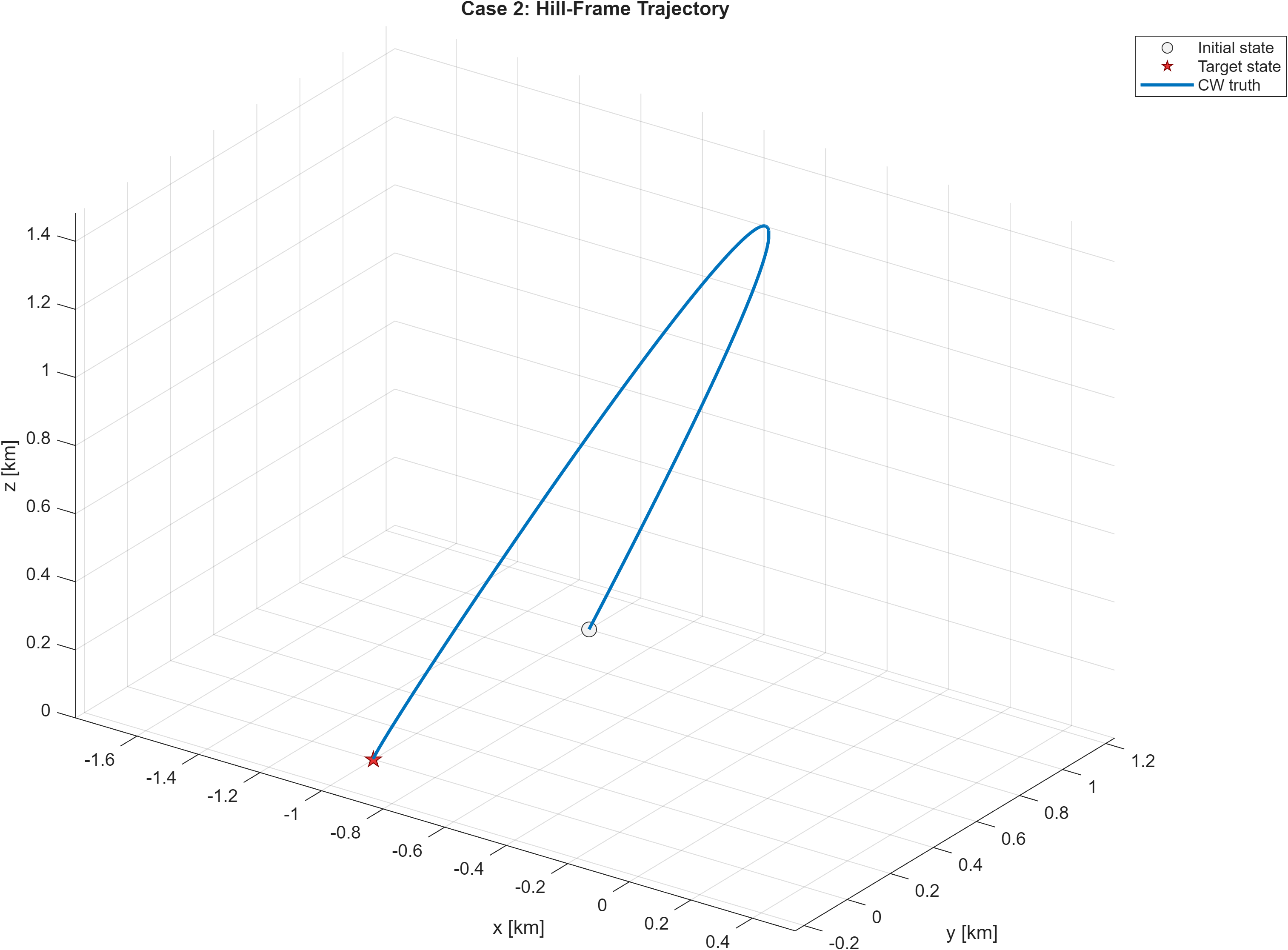
Case 2: Offset Terminal State

1000 second horizon, nonzero terminal relative position and velocity.
Case 2 Hill-frame trajectory.

The guidance law targets an offset final state instead of a pure docking point.

Animated offset rendezvous visualization.

State, control, and error plots
Case 2 state history. Case 2 control history. Case 2 terminal error history.

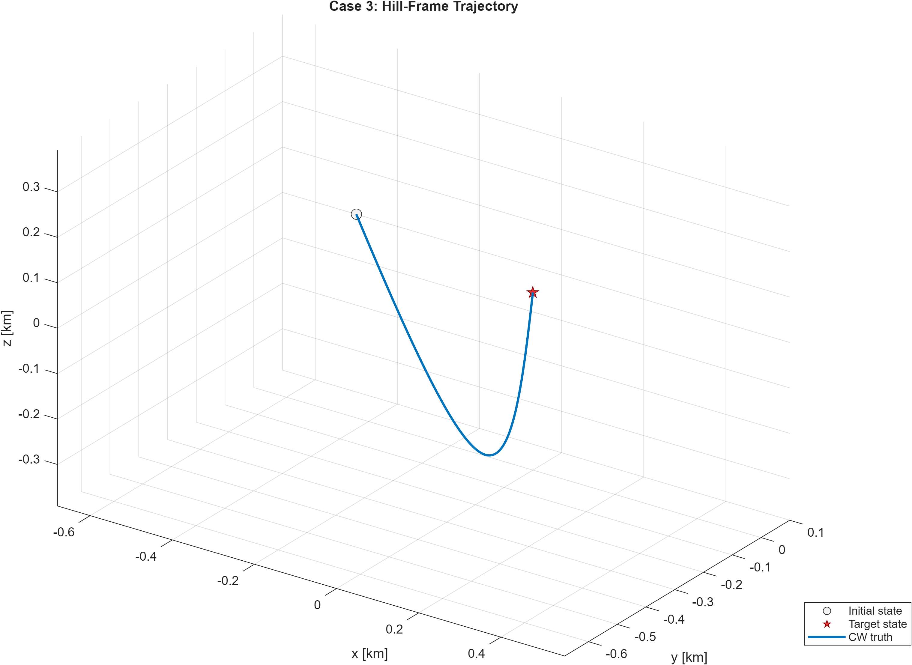
Case 3: Alternate 3D Docking Geometry

1000 second horizon, alternate initial geometry with zero terminal relative state.
Case 3 Hill-frame trajectory.

A different approach geometry checks whether the same guidance law remains well behaved.

Animated alternate docking visualization.

State, control, and error plots
Case 3 state history. Case 3 control history. Case 3 terminal error history.

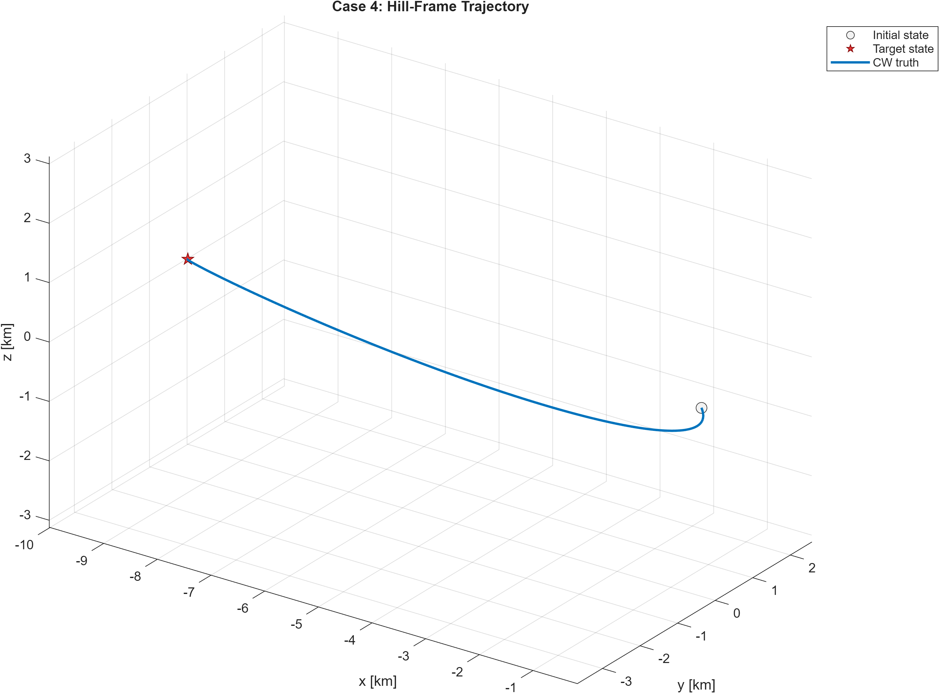
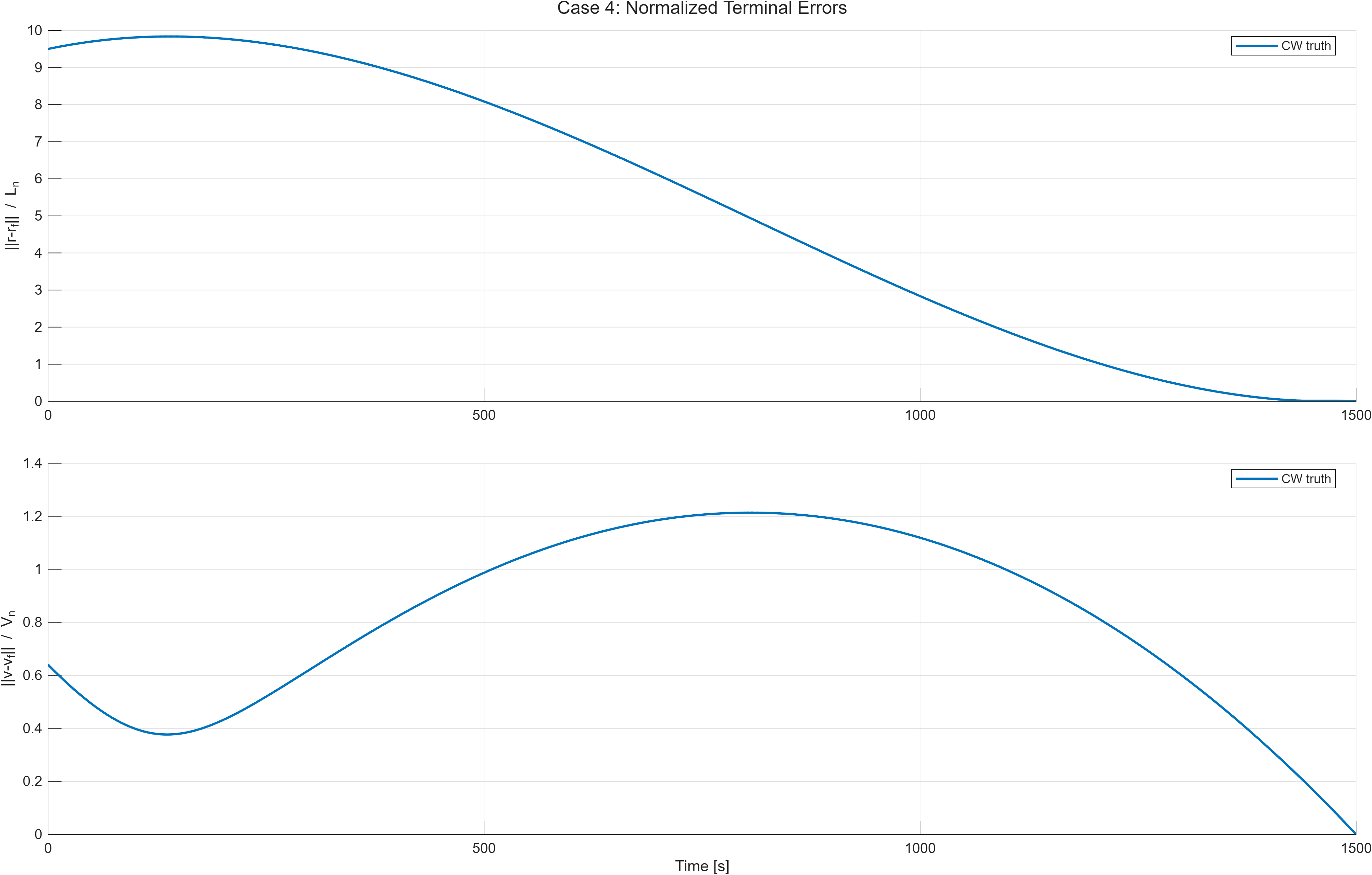
Case 4: Long-Horizon Offset Rendezvous

1500 second horizon, offset terminal state over a longer transfer.
Case 4 Hill-frame trajectory.

The longer-horizon case uses more time to reach a prescribed offset state.

Animated long-horizon rendezvous visualization.

State, control, and error plots
Case 4 state history. Case 4 control history. Case 4 terminal error history.

Nominal Docking Case

600 second horizon, compact near-origin docking scenario.
Nominal docking Hill-frame trajectory.

The nominal case starts much closer to the target and requires the smallest control effort.

Animated nominal docking visualization.

State, control, and error plots
Nominal docking state history. Nominal docking control history. Nominal docking terminal error history.

Takeaways

The simulations show that the minimum-energy guidance law can hit both docking and offset terminal conditions with extremely small numerical terminal errors. The nominal docking case needs very little acceleration, while the offset cases naturally require larger control effort because the final state is more constrained.

The main lesson is that a compact continuous-time optimal-control derivation can become a practical rendezvous simulation tool: define the target terminal state, select the transfer time, compute the guidance law, and verify the resulting trajectory, controls, and terminal residuals across a family of proximity-operation scenarios.

Explore Next

Ride Robot Project

Other Projects